作者,Evil Genius
老家躺平中。。。。
昨晚没通宵,今天要回村里了,在同学这儿玩了好几天了。
服务器操作、linux、R、python的基础大家过关了么?老东家诺禾、兰卫都在招聘生信人员,还有华大等好单位也在招聘技术、产品人员,如果大家硕士马上毕业,想进企业的话,现在我觉得是好时候;当然了,今时不同往日了,18年我参加工作的时候几乎是小白,从头培养,现在不行了,要求大家必须有相关背景,语言基础是必须要过关的,公司的分析服务全部都是建立在服务器上的,所有的分析都是封装传参的,所以linux、R、python的基础是必须要过关的,入职之后一周就会考试,考大家linux、R、python语言基础,我那时候五道题,第一题最简单,一般就是用代码得到一段DNA序列的反向互补序列,还有差异分析、绘图等,最后一题是最难的,基本就是大家的工作组学方向,比如单细胞就是要求封装基础分析的全代码,要求以传参的方式运行,大家都可以用,80分过关,一天内交卷,如果不过关,还有第二次机会,就是第二周,如果还不行,转岗或者离开,我那时候都是自己的领导看的,一般都放水了,很少有不过的,但是随着越来越卷,考核成了交叉考核,越来越难了,现在更是要求入职之前必须有生信背景了,反正大家如果想进企业的话, 基础一定要做好。

今天我们分享文献

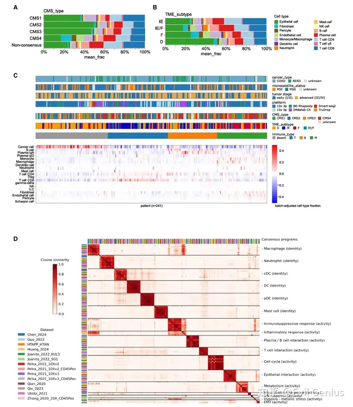
结果1、大规模结直肠癌单细胞图谱构建(现在发个单细胞文章都是大数据量著称)
样本特征
患者构成:包括487例CRC患者(中位年龄58岁)、99例息肉患者(中位60岁)及64例对照个体(中位57岁)。
亚型与分期:CRC患者中包括254例结肠癌、63例直肠癌;89例为MSI-H型,268例为MSS型;TNM分期涵盖I–IV期(I期41例,II期121例,III期171例,IV期110例)。
样本类型:涵盖原发肿瘤组织(674例)、肝转移灶(175例)、非恶性远端组织(284例)、血液样本(103例)及淋巴结样本(42例)。
10X + BD(为了捕获中性粒细胞)。
marker我们搜集一下
细胞类型 |
标记基因 |
|---|---|
上皮细胞/癌细胞亚群 |
|
Colonocyte-like |
FABP1, CEACAM7, ANPEP, SI |
BEST4+ |
BEST4, OTOP2, SPIB |
Goblet-like |
MUC2, FCGBP, ZG16, ATOH1 |
Crypt-like |
LGR5, SMOC2 |
Transit-amplifying-like |
TOP2A, UBE2C, PCLAF, HELLS, TK1 |
高增殖性癌细胞 |
LGR5, TOP2A, MKI67 |
循环癌细胞 |
EPCAM |
免疫细胞亚群 |
|
CD4+ T细胞 |
CD4 |
CD8+ T细胞 |
CD8A |
调节性T细胞 |
FOXP3 |
NK细胞 |
NKG7, TYROBP |
γδ T细胞 |
TRDV1, TRGC1 |
初始B细胞 |
IGHD, TCL1A |
记忆B细胞 |
CD27, CD44 |
活化B细胞 |
CD69, CD83 |
浆细胞 |
JCHAIN, IGHA1, IGHG1, IGHM |
单核细胞 |
VCAN, CD14 |
巨噬细胞 |
C1QA, C1QB |
肥大细胞 |
TPSB2, CPA3 |
树突状细胞cDC1 |
CLEC9A, XCR1 |
树突状细胞cDC2 |
CD1C, CLEC10A |
浆细胞样树突状细胞 |
IL3RA, GZMB |
嗜酸性粒细胞 |
CLC, CCR3 |
中性粒细胞 |
CXCR2, FCGR3B |
固有淋巴样细胞 |
IL4I1, KIT |
祖细胞 |
CD24, AXL |
干细胞样细胞 |
LEF1 |
周期相关细胞 |
MKI67, CDK1 |

结果2、单细胞层面肿瘤微环境表征实现肿瘤免疫表型分层
基于bulk转录组数据的共识分子分型(CMS1-4)及TME分型,利用构建的单细胞图谱提供了TME细胞组成的高分辨率解析。
肿瘤免疫表型分层
通过Leiden聚类分析,研究揭示了四种明确的免疫表型cluster:
免疫荒漠型:无显著免疫细胞浸润
T细胞主导型:以CD8⁺、CD4⁺及调节性T细胞为主
B细胞主导型:以B细胞、IgA/IgG浆细胞为主
髓系细胞主导型:以巨噬细胞/单核细胞为主
值得注意的是,T细胞主导型患者具有显著更高的MSI发生几率。
髓系细胞共识基因表达程序鉴定
鉴于髓系细胞在塑造免疫抑制性TME中的关键作用,研究采用非负矩阵分解技术识别出两类核心表达程序:
细胞活性程序:
基础功能:细胞周期、上皮细胞互作、代谢
环境响应:热休克/未折叠蛋白反应、干扰素反应、缺氧反应
免疫调节程序:免疫抑制反应、炎症反应、B细胞/浆细胞互作程序、T细胞互作程序
细胞身份程序:包括树突状细胞、巨噬细胞、肥大细胞及中性粒细胞等谱系特征
中性粒细胞程序特征
中性粒细胞共识程序以炎症基因(IL1A、IL1B)及肿瘤相关中性粒细胞标志物(OLR1、VEGFA、PLAU)为特征,提示其功能多样性。尤为重要的是,分析发现中性粒细胞同样表达T细胞互作程序,进一步支持中性粒细胞在肿瘤促进与抑制中的双重作用。

结果3、整合bulk RNA-seq数据揭示基因型-免疫表型关联
大多数单细胞测序研究缺乏全面的癌症基因型信息与生存数据。
针对bulk的基因组、转录组数据进行详细分析。
生存关联:
有利预后因素:B细胞、浆细胞、嗜酸性粒细胞以及CD8⁺ T细胞、CD4⁺ T细胞、γδ T细胞等适应性免疫细胞浸润与患者生存改善显著相关。
不良预后因素:内皮细胞、基质细胞及中性粒细胞富集与较差的生存结局相关。
微卫星状态差异:
MSI型肿瘤相较于MSS型肿瘤,呈现出更丰富的先天性与适应性免疫细胞浸润(包括T细胞与中性粒细胞)。
驱动基因突变影响:
KRAS突变肿瘤:显著富集中性粒细胞浸润。
BRAF突变肿瘤:呈现中性粒细胞等免疫细胞的缺失模式。
通过健康供体来源的原代中性粒细胞与患者来源的结直肠癌类器官条件培养基进行功能共培养实验
KRAS突变驱动中性粒细胞向促肿瘤表型极化
表型转变:
KRAS突变类器官培养基能显著上调LOX-1(OLR1编码)并降低CD181表达,这两种均为肿瘤相关中性粒细胞的标志物。
同时维持成熟中性粒细胞标志CD16⁺的比例,并显著延长中性粒细胞存活时间。
转录组特征:
中性粒细胞暴露于KRAS突变条件后,其肿瘤相关基因(如OLR1、IL1A)表达上调,证实发生了功能性重编程。
基因型特异性:
BRAF突变类器官培养基对TAN表型诱导作用微弱,而野生型培养基影响最弱,凸显KRAS突变的特异性驱动作用。
功能验证:
使用KRAS突变细胞系(LoVo、HCT116)重复实验,结果一致。
经KRAS突变条件重编程的中性粒细胞可抑制CD8⁺ T细胞活化(CD69表达下调),但不影响CD4⁺ T细胞。
综上所述,这些结果证实了KRAS依赖的机制能够促进中性粒细胞的存活及其向肿瘤相关中性粒细胞(TAN)样表型的极化,从而为KRAS突变型结直肠癌中中性粒细胞富集的肿瘤微环境特征提供了功能性关联依据。

结果4、循环及肿瘤相关中性粒细胞具有多样且可塑的表型
BD单细胞数据
多重免疫荧光染色证实LOX-1⁺中性粒细胞cluster仅存在于肿瘤组织中,提示LOX-1可能是一种跨癌种的TAN标志物。
中性粒细胞亚群与功能分化
中性粒细胞可分为3个血液亚群(BN1-BN3)和4个TAN亚群(TAN1-TAN4)。
轨迹分析显示中性粒细胞从血液迁移至组织后发生转录组重塑,并分化为两个主要方向:
促肿瘤表型(TAN4):高表达IL1A/IL1B,驱动髓系异常增生产生炎症与免疫抑制微环境。
抗原呈递表型(TAN2/TAN3):高表达HLA-DRA等抗原呈递相关基因,形成具有抗肿瘤潜能的“杂交中性粒细胞”。
流式细胞术证实TAN的HLA-DR蛋白表达显著高于血液及癌旁组织中性粒细胞。
临床预后意义
在独立队列(n=210)中,肿瘤核心区高密度的HLA-DRA⁺中性粒细胞与患者较好预后相关,且该效应在早期肿瘤中更为显著。
相反,肿瘤边缘区的HLA-DRA⁺中性粒细胞则与不良预后相关,提示细胞空间定位对肿瘤进展调控具有关键作用。

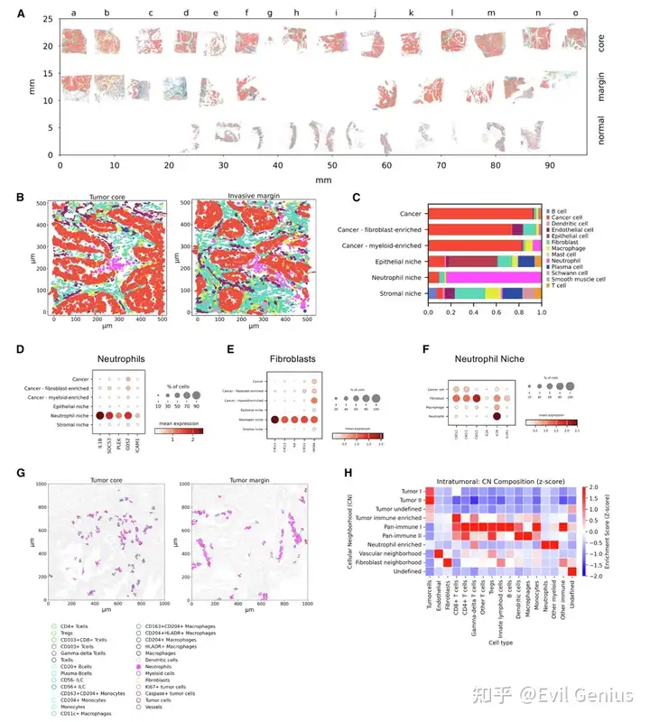
结果5、空间单细胞多模态分析揭示功能性中性粒细胞生态位
多重免疫荧光染色观察发现,中性粒细胞在肿瘤微环境中占据空间上独特的聚集区域
空间结构特征
肿瘤核心区与侵袭边缘呈现明显的空间结构异质性与免疫浸润模式差异。
中性粒细胞在肿瘤核心和侵袭边缘均以聚集簇的形式空间定位,经H&E染色与免疫组化验证。
功能性生态位解析
通过图深度学习模型(Niche Compass)基于已知的细胞互作通路定量识别功能性细胞生态位:
生态位分类:
肿瘤与间质区域可明显区分。
进一步识别出富含髓系细胞的生态位与中性粒细胞生态位。
中性粒细胞生态位特征:
中性粒细胞高表达IL1B。
该生态位中的成纤维细胞(部分癌细胞)上调趋化因子CXCL5、CXCL3、CXCL1的表达。
IL1B受体IL1R1特异性表达于成纤维细胞,提示中性粒细胞通过IL-1信号激活癌症相关成纤维细胞。
细胞互作网络:
成纤维细胞通过CXCL5/3/1–CXCR1/2轴募集中性粒细胞,形成正反馈环路。
蛋白层面验证
利用成像质谱流式技术对29例III期结肠癌样本进行空间蛋白组分析:
蛋白层面再现了单细胞转录组识别的TME细胞组成。
确认肿瘤核心与侵袭边缘均存在中性粒细胞富集的空间邻域,进一步验证了中性粒细胞的空间组织结构。
机制与临床意义
研究发现中性粒细胞(而非癌细胞)是IL1B的主要来源,可通过IL-1信号极化癌症相关成纤维细胞,塑造免疫抑制微环境并可能介导治疗抵抗。这一机制为针对IL-1通路(如阿那白滞素)的联合治疗策略提供了理论依据。
综上,空间多模态分析揭示了中性粒细胞通过特定生态位与成纤维细胞形成功能互作单元,共同驱动TME重塑并影响治疗反应。

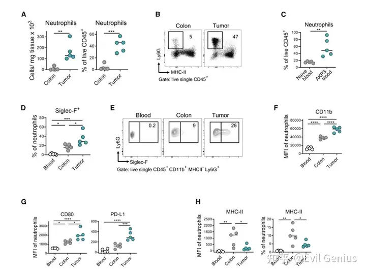
结果6、小鼠模型再现人类中性粒细胞在多组织区室中的表型特征
探究中性粒细胞沿“骨髓-血液-肿瘤”轴的表型变化,基于肿瘤类器官移植的原位小鼠模型
将携带四种常见CRC驱动突变(Apc/p53/Smad4功能丧失、Kras功能获得)的AKPS类器官移植至小鼠结肠黏膜,成功模拟晚期人类CRC的浸润特性
中性粒细胞表型动态变化
沿“血液→肿瘤”路径,中性粒细胞呈现渐进性激活:
激活标志物上调:SiglecF、CD11b、CD80、PD-L1表达逐步升高。
抗原呈递能力增强:肿瘤与结肠组织中性粒细胞的MHC-II蛋白表达高于血液中性粒细胞。
骨髓表型稳定:骨髓中性粒细胞表型变化轻微。
关键发现:Siglec-F⁺中性粒细胞的定位与意义
Siglec-F⁺中性粒细胞主要定位于结肠与肿瘤部位,在循环与骨髓中极少见。
该亚群属于成熟、长寿命的促肿瘤细胞,其选择性清除可能为靶向髓系细胞的免疫治疗提供新方向。

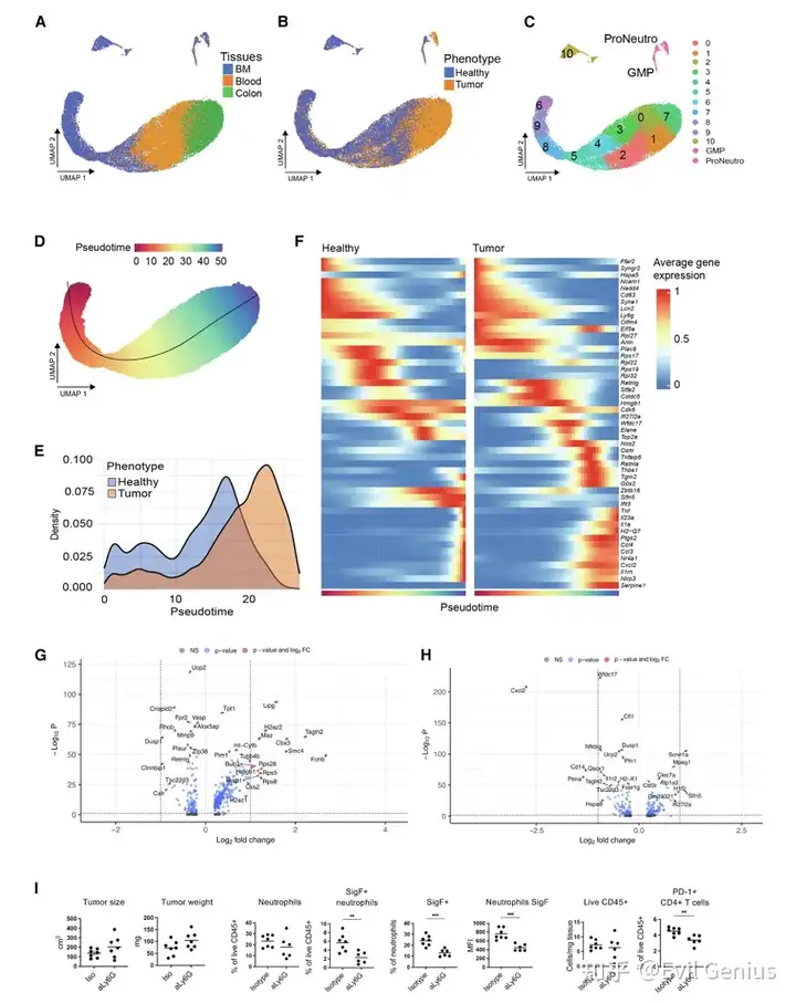
结果7、骨髓-肿瘤轴分析揭示结直肠癌中肿瘤诱导的粒细胞生成
中性粒细胞的谱系演变与转录重编程
聚类特征:
鉴定出11个成熟与2个未成熟中性粒细胞簇,其转录模式与人类数据集中的血液中性粒细胞及TAN标志基因高度一致。
促炎基因表达:结肠与肿瘤中性粒细胞高表达Il1a/Il1b,且骨髓中性粒细胞也表达Il1b,提示肿瘤信号可远程诱导中性粒细胞前体的免疫抑制性编程。
骨髓中的早期改变:
健康小鼠骨髓中富集的第10簇细胞处于G2/M期,表明无肿瘤信号时增殖性中性粒细胞在骨髓中停留更久。
肿瘤小鼠的髓系前体(GMP与中性粒细胞前体)已呈现成熟化趋势:
GMP高表达成熟标志S100a8/a9。
前体细胞下调Elane、Prtn3等祖细胞特异性基因。
迁移轨迹与表型提前改变:
拟时序分析显示中性粒细胞沿“骨髓→血液→结肠/肿瘤”的渐进式迁移路径。
差异基因分析证实,中性粒细胞在进入肿瘤组织前(骨髓与血液阶段)已发生转录表型改变,表明肿瘤系统性影响中性粒细胞的早期分化。
功能干预实验:靶向中性粒细胞的治疗潜力
使用抗Ly6G抗体特异性清除中性粒细胞:
选择性清除Siglec-F⁺促肿瘤中性粒细胞,但总中性粒细胞数不变,提示骨髓持续补充新细胞。
改善TME免疫状态:治疗后肿瘤中耗竭性CD4⁺PD-1⁺ T细胞减少,提示清除促肿瘤中性粒细胞可缓解T细胞耗竭。
结论与展望
研究在单细胞层面描绘了CRC小鼠模型中中性粒细胞沿骨髓-肿瘤轴的动态表型演变,证实:
肿瘤可系统性改变髓系生成,诱导中性粒细胞前体提前成熟并具免疫抑制特性。
靶向中性粒细胞(如清除Siglec-F⁺亚群)能够重塑TME,缓解T细胞耗竭。
未来需进一步探索靶向IL-1信号通路以逆转肿瘤诱导的粒细胞异常生成,或选择性清除Siglec-F⁺中性粒细胞是否可作为潜在治疗策略。

最后来看看方法

