作者,Evil Genius
在老家躺平还是好啊,打了2天麻将,输了200多。
今天我们来分享思路,关于肿瘤细胞的异质性问题。
肿瘤样本的异质性很高,从基因组学来讲,每种癌症都有很多种亚型,我们以肺癌中的非小细胞肺癌为例,看看有多少分子亚型。

最典型的是子宫内膜癌分子分型,如下
分型名称 |
关键分子特征 |
占比(约) |
临床病理特征 |
预后 |
治疗意义 |
|---|---|---|---|---|---|
POLE超突变型 |
POLE基因 核酸外切酶结构域发生致病性突变(如P286R, V411L)。具有极高的肿瘤突变负荷(TMB-H)。 |
7-10% |
通常为高级别(如FIGO 3级)内膜样癌,也可能为浆液性癌。诊断时多为早期,但形态学看似“凶险”。 |
极好,即使在高分期或高级别患者中,复发风险也极低。 |
“看似凶险,实则温和”。可能从免疫治疗中获益(因TMB-H),目前研究认为早期患者可考虑降级治疗(减少辅助化疗),避免过度治疗。 |
MSI-H型 / 微卫星不稳定型 |
错配修复功能缺陷(dMMR),导致微卫星不稳定(MSI-H)。具有高肿瘤突变负荷(TMB-H)。 |
20-30% |
多见于内膜样癌,尤其是Lynch综合征(遗传性)相关肿瘤。 |
中等,介于POLE型和CNH型之间。 |
免疫治疗敏感。帕博利珠单抗等PD-1抑制剂对晚期/复发dMMR/MSI-H型子宫内膜癌疗效显著。是林奇综合征筛查的指征。 |
p53突变型 / 拷贝数高型 |
TP53基因突变,伴随广泛的体细胞拷贝数改变(CNH)。 |
15-20% |
绝大多数为浆液性癌,也包括部分高级别内膜样癌和癌肉瘤。侵袭性强。 |
最差,易发生早期转移和复发。 |
“真正的侵袭性类型”。治疗策略应最积极,包括彻底的手术分期和以铂类为基础的辅助化疗±放疗。新型靶向治疗(如HER2靶向药用于部分浆液性癌)正在探索中。 |
p53野生型 / 拷贝数低型 |
无明显特异性驱动突变,TP53野生型,拷贝数变化少。常有 PTEN, PIK3CA, KRAS, CTNNB1(β-catenin) 等基因突变。 |
40-50% |
绝大多数为低级别(FIGO 1-2级)内膜样癌,常伴有雌激素受体(ER/PR)阳性。 |
最好(在传统分类中),但次于POLE型。 |
激素依赖型。对孕激素治疗敏感,尤其适用于希望保留生育功能的年轻患者。治疗方案较为传统(手术±激素治疗)。 |
那么这种分析来到了单细胞空间的阶段,现在不是简单的说一下是癌种样本就可以了,而是要根据病理和基因组信息进行详细分组,如下面的文章取样

癌症的样本都需要进行详细的诊断进行分子分型。
但是随着而来的问题也很严重,肿瘤细胞的异质性如何处理?就像文章遇到的情况。

对肿瘤细胞的再分群分析发现

我们来看看文章的描述
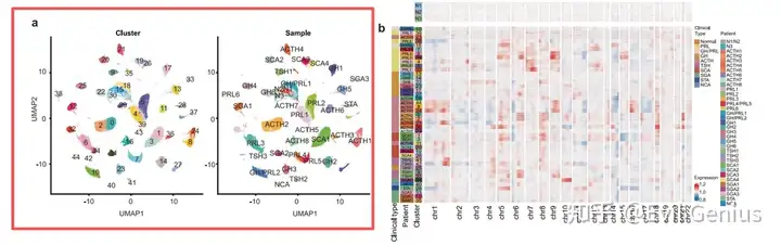
为了在单细胞水平上进一步研究垂体神经内分泌肿瘤(PitNET)的肿瘤细胞特征,在整合所有样本时未使用Harmony等可能过度均一化肿瘤异质性的批次效应去除算法,从而进行了无监督聚类分析。单细胞RNA测序(scRNA-seq)数据共鉴定出45个不同的细胞cluster。除cluster 39包含来自多个样本的增殖肿瘤细胞外,大多数细胞cluster呈现出以个体为单位的分布模式,这凸显了PitNETs内部的多样性。值得注意的是,在正常垂体组织中识别出多种正常垂体细胞亚型,包括泌乳激素细胞、促甲状腺激素细胞、生长激素细胞、促肾上腺皮质激素细胞、促性腺激素细胞以及未分化的PIT1谱系细胞。通过分析肿瘤细胞类型与其对应正常细胞之间的差异表达基因,发现肿瘤细胞中与增殖和侵袭性相关的基因(如TIMP1、MYO6、CCND1和CCND2)表达上调,这表明肿瘤细胞与正常细胞之间存在明显的转录组特征差异。随后对这些细胞cluster进行的基于scRNA-seq的拷贝数变异(CNV)分析揭示了染色体扩增和缺失,能有效区分正常垂体组织中的癌细胞与非恶性细胞。观察到的CNV模式主要具有个体特异性,进一步强调了每个肿瘤独特的遗传背景。
所以说肿瘤异质性是很普遍的现象,在单细胞空间的角度来看,就是细胞群呈现出以个体为单位的分布模式,这在分析上,可能会造成困扰。
那么接下来我们的思路是什么?可以借鉴一下文章的思路。
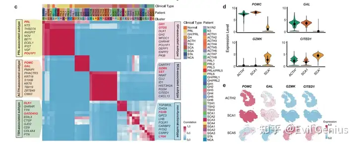
基于转录谱的相关性聚类分析,根据标志性基因将所有肿瘤细胞cluster注释为六个主要的转录类别:PRL相关型、GH相关型、ACTH相关型、SCA相关型、TSH相关型以及其他非功能性腺瘤相关亚型。相同谱系的肿瘤显示出更高的转录相似性并倾向于聚集,其中大多数PIT1谱系细胞cluster(PRL相关型、GH相关型以及GH/PRL相关型)表现出强相关性。值得注意的是,属于PIT1谱系的TSH分泌腺瘤与其他非功能性PitNETs(如SGA)具有相似性,这表明TSH肿瘤相较于其他PIT1谱系肿瘤具有不同的发育轨迹。此外,无功能亚型之一的零细胞腺瘤(NCAs)虽然显示出与SGAs相似的转录组特征,但也表现出独特的分子特征,包括分化抑制基因HOPX以及肿瘤进展相关基因PLCG2和TCN2的表达升高。这些独特的分子特征可能是NCAs表现出更强侵袭性行为的原因。

这个思路感觉非常好,值得借鉴,至于分类的命名,主要是基因的功能分类。
以此落到侵袭性和非侵袭性的分子机制上的研究,包括空间组的niche分析

基因的转变(轨迹分析)

以及微环境分析,免疫细胞特征


空间通讯分析

甚至还要补基因组的测序分析

看了这篇思路分享真的豁然开朗!之前一直头疼肿瘤细胞异质性高不好应对,现在明白先精准分型是关键,比如文中提到的POLE超突变型,因为突变负荷高,免疫治疗可能会有不错的效果,还能根据不同分型预判预后、选对治疗方向,这下思路清晰多了,感谢这么实用的干货!